我校机械工程专业顺利通过IEET认证期中审查
时间:2021-03-08 浏览量:236
分享
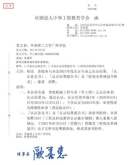
本网讯(记者 舒长河 潘健怡)根据中华工程教育学会(IEET)2021年3月4日发布公函,我校机械工程专业顺利通过IEET认证期中审查。

认证结果公函
我校机械工程专业涵盖智能制造、工业自动化、机器人工程、人工智能、智慧城市、精密成型、智能装备、3D打印、机器视觉、智能检测和控制、新能源汽车等先进制造领域,以培养高质量应用型机械工程专业技术人才为目标。该专业是我校重点建设专业,是广东省首批通过IEET工程及科技教育认证的专业之一。2015年获批广东省应用型人才培养示范专业,2018年获批广东省特色专业,2020年获批广东省省级一流专业建设点。
据悉,我校从2017年开始参加IEET工程及科技教育认证,现有机械工程(2017年)、车辆工程(2018年)、和通信工程(2018年)3个专业通过认证。近年来,学校以工程教育专业认证三大理念为指导,持续推进工程教育改革,专业建设水平和人才培养质量得到明显提升。学校将进一步以专业认证为抓手,继续完善教学质量保障体系,不断提高应用型人才培养质量。
文字录入:曾玲 教务处;编辑:赵晶
